书号:
定价:
作者:
译者:
开本:
出版社:
新书推荐丨《高速铁路施工用表(站前工程)》
新书推荐

点击图片购买
书名:高速铁路施工用表(站前工程)
书号:978-7-113-32286-1
定价:280.00元
内容简介
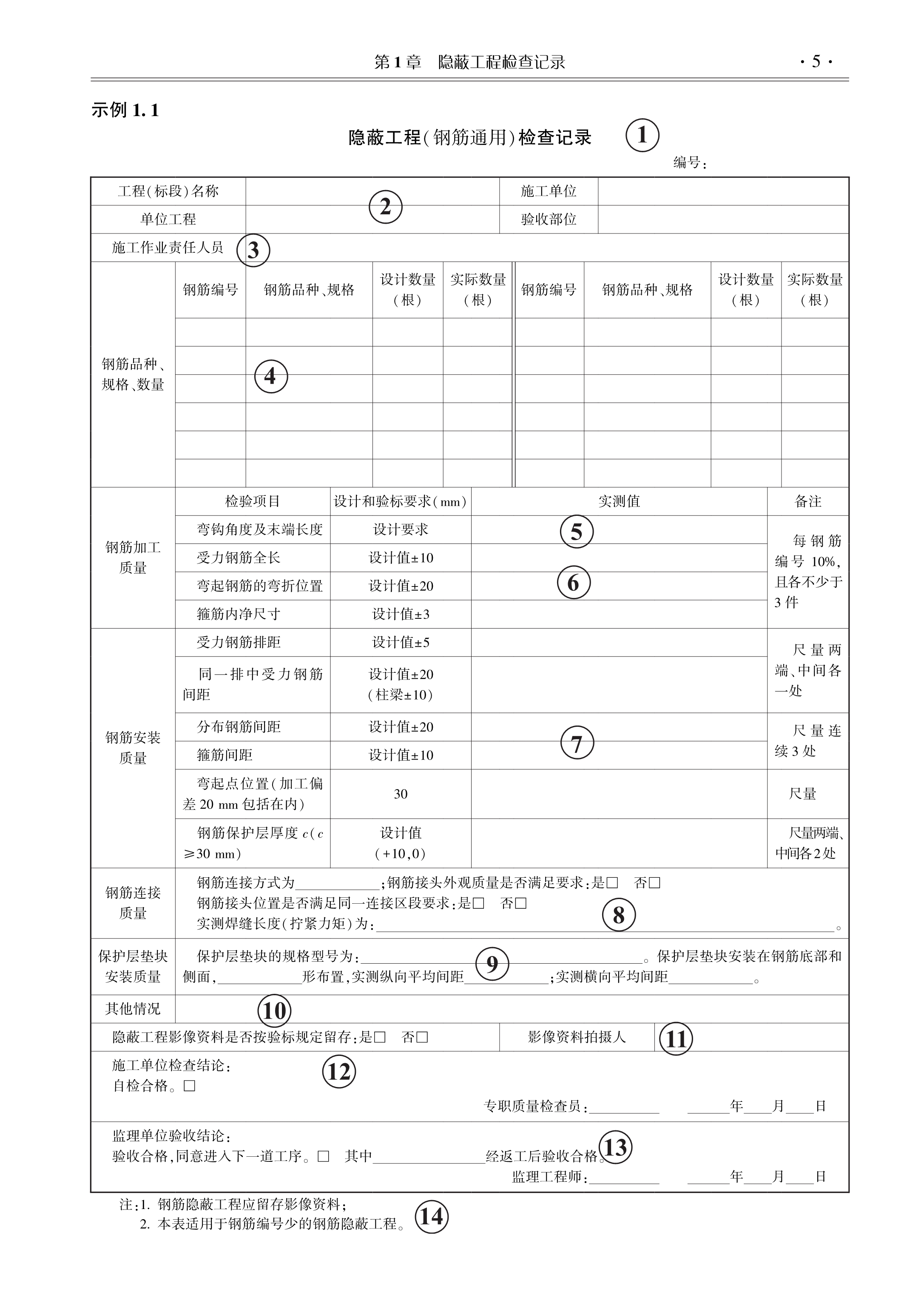
编委会组织编制了“隐蔽工程检查记录” “施工记录表”和“质量检查记录”等三类高速铁路工程施工用表,分别对应高速铁路质量控制的“事前” “事中”和“事后”等三个环节,旨在贯彻落实验收标准各项条文要求,规范和统一高速铁路工程档案资料样式,提高高速铁路工程档案标准化管理水平。
作者简介
╱王万齐 ╱
王万齐,男,工学博士,现任中国铁道科学研究院集团有限公司电子计算机技术研究所党委书记、副所长,研究员。研究方向铁路工程、工程管理、建筑信息模型与应用等。
目录索引
✦
可左右滑动,点击查看高清图
✦
样章预览
✦
可左右滑动,点击查看高清图
✦
 [自动保存的].jpg)
书名:高速铁路施工用表(站前工程)
ISBN:978-7-113-32286-1
定价:280.00元
责任编辑:张卫晓
中国铁道出版社有限公司出版发行
附件下载:
