新书推荐 | 《大数据架构应用之 Hadoop》

《大数据架构应用之 Hadoop》
书号:ISBN 978-7-113-31493-4
作者:查欣 钱冲冲
定价:45.00元
出版日期:2025年8月
内容简介
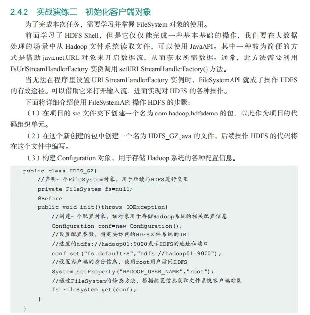
本书为“高等职业教育计算机教育新形态系列教材”之一,围绕 Hadoop 生态圈相关系统介绍大数据处理架构,分为六个学习情境。学习情境一讲解 Hadoop 相关概念、集群的搭建 ;学习情境二讲解Hadoop 分布式文件系统(HDFS);学习情境三讲解 MapReduce 分布式计算框架的相关知识 ;学习情境四讲解 Hive 数据仓库的相关知识 ;学习情境五讲解 Flume 日志采集系统的基本知识 ;学习情境六介绍Zookeeper 分布式协调服务。
本书内容讲解以课堂实训案例为主线。通过学习本书,学生能够掌握 Hadoop 生态圈的基本功能,提升对大数据架构的实际应用能力。本书附有案例的视频、源文件及效果文件,以利于教师授课、学生学习。
本书适合作为高等职业院校大数据技术专业的教材,也可供相关人员学习参考。
PART 01
本书特色
1
内容全面
本书从Hadoop集群搭建到HDFS分布式文件系统,从MapReduce分布式计算框架到Hive数据仓库,再到Flume日志采集和Zookeeper协调服务,通过六大学习情境为学习者搭建了一个脉络清晰、全面立体的大数据处理知识框架。

2
实践性强
本书注重实践,摒弃枯燥的理论讲解,每个学习情境都采用"学习情境描述→学习目标→项目引导→任务实施→实战演练"的完整教学流程。





完整的实战演练环节,让学生在实际操作中深化理解。


3
深入浅出,可操作性强
本书理论讲解深入浅出,语言简洁明了。书中介绍的技术和方法均可以实际操作,读者可以通过书中的指导进行实践,以加深对技术的理解和掌握。




PART 02
本书目录




<<< 左右滑动查看更多 >>>
PART 03
样章试读与配套课件点击链接查看
附件下载:
